3月5日的十三屆人大四次會議上,國務院總理李克強所做的《政府工作報告》中關于2021年重點工作里提出:在確保安全的前提下積極有序發展核電。這是十年來政府工作報告中首次用“積極”的字眼來形容核電發展工作安排。
2012-2020年政府工作報告中關于核電的表述如下:
2012-2021年度政府工作報告中關于核電相關內容

“十三五”規劃中提出的“積極開展內陸核電項目前期工作”,在“十四五”規劃中未再出現,也就是說內陸核電項目將繼續被擱置。在碳中和目標的承諾下,不產生碳排放、發電能力穩定的核電,是否又迎來了新機遇?
一、“十四五”裝機7000萬,沒有內陸核電
中華人民共和國國民經濟和社會發展第十四個五年規劃和2035年遠景目標綱要發布了,其中涉及核電的內容如下:
推進能源革命,建設清潔低碳、安全高效的能源體系,提高能源供給保障能力。加快發展非化石能源,堅持集中式和分布式并舉,大力提升風電、光伏發電規模,加快發展東中部分布式能源,有序發展海上風電,加快西南水電基地建設,安全穩妥推動沿海核電建設,建設一批多能互補的清潔能源基地,非化石能源占能源消費總量比重提高到20%左右。
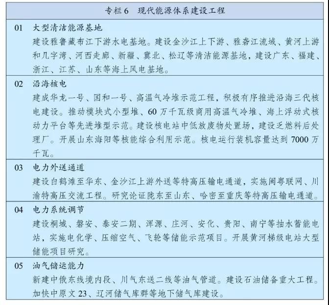
沿海核電:“十四五”規劃圖技術路線上提及的華龍一號、國和一號、高溫氣冷堆示范工程,都是中國擁有自主知識產權的核電型號。積極有序推進沿海三代核電建設。推動模塊式小型堆、60萬千瓦級商用高溫氣冷堆、海上浮動式核動力平臺等先進堆型示范。建設核電站中低放廢物處置場,建設乏燃料后處理廠。開展山東海陽等核能綜合利用示范。核電運行裝機容量達到7000萬千瓦。

來源:“十四五”規劃和2035年遠景目標綱要
截至2020年12月31日,中國核電“十三五”運行核電機組共49臺(不含臺灣地區核電信息,已進行首次裝料的核電機組列入運行核電機組進行統計),裝機容量約為5103萬千瓦。在建機組16臺,總裝機容量約1738萬千瓦;另有3臺機組(總裝機361萬千瓦)獲得國務院核準后尚未開工。在運、在建及核準機組總容量達到7202萬千瓦。簡單估算,未來五年,中國將有2000萬千瓦的核電裝機容量投入運營,相當投入運營20臺百萬千瓦級的核電機組。
根據中國核能行業協會在2020年6月發布的《中國核能發展報告(2020)》預測,“十四五”及中長期,核能在中國清潔能源低碳系統中的定位將更加明確,作用將更加凸顯,核電建設有望按照每年6~8臺持續穩步推進。這一預測在能源圈有一些爭議,有專家認為這個數字過于激進。從十四五規劃的目標來看,如果按照百萬千瓦級別的機組計算的話,年增應該會低于6臺機組。
在此次發布的《2035年遠景目標綱要》中,值得業界關注的一點,是關于推動"海上浮動式核動力平臺等先進堆形示范"的表述。海上浮動式核動力平臺,也稱海洋核動力平臺。是小型核反應堆與船舶工程的有機結合,可為海洋石油開采和偏遠島嶼提供安全、有效的能源供給,也可用于大功率船舶和海水淡化領域。海上浮動式核動力平臺的一大特點,是可以在海洋之中自由穿行,想去哪里就到哪里。海上浮動堆(其實也是小堆)以及模塊化小堆等新的技術選型,讓核電從大變小,這會明顯增加核電的商業應用場景。
此外,山東核能供熱為代表的核能供暖等綜合利用,變成了未來核能發展的一個重要選項。電,已經不再是核電的100%。
從“建設核電站中低放廢物處置場,建設乏燃料后處理廠”的表述中可以看出來,核燃料后端循環依舊是被重視的環節。
未來五年,哪些沿海核電有機會成為新增容量?核電那些事進行了預測。

二、企業及地方核電方面的碳中和動作
國網:2030年,公司經營區域內核電裝機達到8000萬千瓦以上國家電網發布的“碳達峰、碳中和行動方案”中提出,到2030年,公司經營區域內核電裝機達到8000萬千瓦以上。國家電網經營范圍為除廣東、廣西、云南、貴州、福建外的全國大部分省份。截止目前,除去廣東、廣西、海南的核電,國家電網經營范圍內核電裝機為3142萬千瓦,在建及核準機組為1382.5萬千瓦,共計4524萬千瓦。這也就意味著在國家電網的規劃中,還需要其經營范圍內新增約3500萬千瓦核電,考慮核電約5年的建設周期,也就意味著這3500萬千瓦機組全部在十四五期間開工。若考慮廣東、廣西、海南的開發潛力,全國“十四五”期間新開工核電容量還將更高。
浙江:“十四五”形成3大沿海核電基地近日公布的浙江省國民經濟和社會發展第十四個五年規劃和二〇三五年遠景目標綱要提出:大力發展可再生能源,安全高效發展核電,鼓勵發展天然氣分布式能源、分布式光伏發電,有序推進抽水蓄能電站和海上風電布局建設,加快儲能、氫能發展,到2025年清潔能源電力裝機占比超過57%,高水平建成國家清潔能源示范省。未來五年,浙江將全面提升能源安全保障能力。核電:建成三澳核電一期,推進三門核電二三期、三澳核電二期,形成浙北、浙東南、浙南三大沿海核電基地,到2025年核電裝機達1100萬千瓦以上。
三、核能的發展面臨著哪些挑戰?
核電安全是個緊箍咒核能是一種低排放、高效率的清潔能源,曾經被視為化石能源最有希望的替代者,我國在2011年日本福島核電事件之前,一直都是有序、積極的推進核電的應用。但自從福島核事故之后,我國在一段時間暫停了核電工程建設。也正是基于安全原因,到目前為止,內陸核電一直還未破冰。
不過我國運行核電機組一直保持良好的安全業績,迄今未發生國際核事件分級(INES)2級及其以上的運行事件。
公眾認知度有待提升自從日本福島核事故后,社會大眾對核安全方面就更加關注,公眾對核電接受度也有所下降,沿海內陸城市對建設核電反對聲也增大了。大眾對核安全的認知也參差不齊,出現了部分非科學、非理性的反核言論,甚至有地區出現談核色變的現象。這就對我國核電產業發展與社會大眾溝通方面需要加強,讓社會大眾能夠接受。
結 語
核電是高效、清潔、安全和經濟的能源,具有資源消耗少、環境影響小和供應能力強等許多優點。
發展核電要以安全為前提,但也不能因噎廢食。在碳中和目標下,我們可以積極利用核電的優勢,在發電、供暖等各領域挖掘核電的潛力。
免責聲明:本網轉載自合作媒體、機構或其他網站的信息,登載此文出于傳遞更多信息之目的,并不意味著贊同其觀點或證實其內容的真實性。本網所有信息僅供參考,不做交易和服務的根據。本網內容如有侵權或其它問題請及時告之,本網將及時修改或刪除。凡以任何方式登錄本網站或直接、間接使用本網站資料者,視為自愿接受本網站聲明的約束。

