美國麻省理工學院(MIT)核工程教授雅格布·布翁焦爾諾(Jacopo Buongiorno)要西方發達經濟體用“核電池”輔佐可再生能源(太陽能+風能)系統“脫碳”,避免災難性氣候變化[1],一時讓人“摸不著頭腦”。幸好,丹·尤爾曼(Dan Yurman)在《Neutron Bytes》網站上做了充實性論述[2],使人能把許多情景聯系起來,加深“理解”……

圖1核電池概念圖像,包括(從左到右)儀控模塊、反應堆、屏蔽和熱傳輸模塊以及發電模塊(MIT)
麻省理工學院(MIT)核科學與工程系(NSE)TEPCO(東京電力)教授雅格布·布翁焦爾諾,正致力于開發一種堅固、小型、輕便的核電池,可以“旁路”電網,直接向終端用戶現場提供電力和熱能[3,4]。
這就把離網、分布式電力和社區微電網的理念結合在一起。核電池“群”不需要新的輸電線路,不需要電網升級,也不需要備用的儲能。它們無需接入電網,就可支持單一設施、社區微電網,或其他當地的專門用途。
在MIT看來,當前,一個核電池約可產生10兆瓦(MW)電力和/或熱能;也就是說它的能量輸出,相當于一個巨大的太陽能或風力發電場,但占地面積很小。
MIT先進核能系統(CANES)中心主任布翁焦爾諾說,“核電池在地理上不受限制,可在任何緯度和任何氣候下脫碳。”他說,這種分布式網絡就是為了“大大減少難以電氣化行業的碳排放。”它們會比國家目前依賴的老化、脆弱的電網更有彈性。
“我們的雄心很大,因為我們正在處理的問題巨大。[5] ”
核電池概念并不新鮮。早在2004年,美國防先進研究規劃局(DARPA)就在研究微型電源[6]。這種設計使用美國宇航局(NASA)的放射性同位素熱核發電裝置(RTG),作為先進設計概念的跳板。硅谷初創公司Oklo已在去年6月向美國核管會(NRC)提交1.5 MW微堆設計的許可證申請,NRC已接受申請;它還獲得在愛達荷國家實驗室(INL)科技園區現場建造的廠址許可證,很有可能在2026年前后建成,成為美國多年來首個先進核反應堆……
核電池聯盟的組成
2021年1月,布翁焦爾諾和美國能源部國家實驗室、能源和制造業、法律和建筑公司的一群合作者宣布成立非營利的聯盟,即先進核能與生產專家組(ANPEG)[7]。這個首字母縮寫有意與MPEG相呼應,MPEG是數字圖像和視頻媒體編碼的國際標準。
ANPEG是全球性的聯盟,致力開發以“即插即用”微堆(或稱核電池)為基礎的低碳能源系統,要提供靈活、有彈性、成本效益好的能源解決方案,支持先進的生產活動、能源公平,減緩和適應氣候變化。
布翁焦爾諾說,“MPEG為數字壓縮和性能建立了‘即插即用’標準,大型技術公司則把它作為競爭產品的基礎。”
“我們希望把同樣的理念應用于核電池的開發,通過創建一套共享的標準、法規和商業模式,促進核電池設計廣泛應用。”
布翁焦爾諾和聯盟成員,包括麻省理工學院的科魯什·希爾凡(Koroush Shirvan)(NSE),查爾斯·福斯伯格(Charles Forsberg)(NSE)和約翰·帕森斯(John Parsons)(MIT Sloan),他們都想在近期內對碳排放產生影響。他們認為,核電池最適合應對這個挑戰。詳見查爾斯·福斯伯格關于研發工作的簡要報告[8],旨在解決“裂變電池”的市場和經濟問題。
這個聯盟沒有透露任何外部投資者的名字。或許因為這個群體的負責人長期在MIT從事學術生涯,也可能他們的戰略就是開發知識產權足夠詳細,將其授予一家公司,使之可以完成整個工程設計、獲得NRC的許可并沖過終點線。
未來的成功取決于客戶“所要”的設計和成本
布翁焦爾諾說,電池概念的微堆、密封和能量轉換系統的核心基于成熟的核技術,包括美國陸軍試驗開發小型移動反應堆(SMR)的戰術準備,以及NASA新的原型系統(如KiloPower)。
布翁焦爾諾說,“十年前,這種電池只是個‘白日夢’,但它們的構建模塊技術已經成熟到可信的程度,今天有獨特的機會。”
雖然這個聯盟在其核電池的設計方面沒有提供任何信息,但就提議要開發什么,提供了某些概括性的信息。未來的挑戰包括總體設計、試驗和合格的燃料、傳熱機制和安全設計綜述。
據這個聯盟說,核電池就在20英尺長集裝箱的重屏蔽容器內,幾乎能自動地“運行”,只有簡單的冷卻系統和最低的維護需求。在滿足NRC的安全標準的同時,也能強健地抵御極端外部條件。這意味著它們可以在較短時間內完成必要的監管測試和審評,大型核反應堆通常花費的時間要長得多。

圖2 核電池及其發電機概念圖像
布翁焦爾諾說,“令人興奮的是,雖然傳統核反應堆發展模式需要10年甚至更多時間,甚至超過100億美元,但這種微堆的第一個原型,堆芯也只有‘人’的大小,可在幾年內造出來,開發成本小兩個數量級,不到1億美元。”
核電池可以為工廠、住宅區、制氫裝置和貨船推進等大型市場提供熱能和電力。此外,還可用于島嶼上的海水淡化和防洪泵等特殊位置;集裝箱式農業和水產養殖產品;便攜式數據中心;便攜式生物制藥,甚至給月球和火星上的宇宙飛船和基地提供動力。
要讓這么激進的事業結出碩果,需要建立真實的成本模型。在ANPEG的模型中,核電池能源的供應商將根據最終用戶的需求“定制”其服務,保證在這段時間以給定的價格供熱和供電。這個供應商將在場外安全地更換核燃料。可以證明,核電池不依賴電網而且運營開支很少,其電價能與電力和熱力公用事業公司的收費相競爭。
新型核能范式?
布翁焦爾諾認為,核電池的發展是他過去五年研究工作“合乎邏輯的結果”。2016-2018年,他領導了《MIT能源倡議》下的“碳約束世界核能的未來”研究[9],認真審視了核能在西方經濟體中開發和部署日益困難。最基本的調研成果是,要把核能作為脫碳的手段,成功地部署取決于控制新堆的建造成本。
他說,“這讓我開始思考如何改變這種范式。”“核能必須從昂貴而漫長的大型建設項目轉變為廉價的即時服務。只有在規模和技術上發生根本性變化,才能實現這種轉變。”
一年前,布翁焦爾諾開始接觸潛在的合作者、研究人員以及工業和政府的相關人士;他們已認識到電池與成熟核技術的潛力。布翁焦爾諾自詡為“催化劑”,將30個人快速組成一個正式的組織。
ANPEG的前進道路
到今年年底,ANPEG將確定電池的監管要求,推進市場準備的最佳商業模式。下個階段將聚集核電池制造商、運營商和公用事業公司,為建造、部署和運營這個電池“群”做好準備。此后,將在某個國家能源實驗室現場創建并試驗一個核電池原型裝置。
有布翁焦爾諾所謂的“潛在的阻礙因素”,例如,經濟潮流轉移或安全問題。但是有個壓倒性、令人信服的理由向前推進:現在就開始轉向無碳能源生產。布翁焦爾諾說,“對于核電池,我們談論的不是幾十年,而是五年,這就是為什么說它是個‘游戲規則的改變者’的原因。”

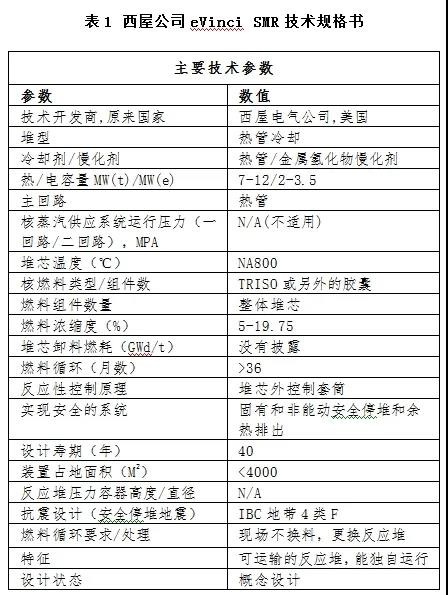
圖3 西屋公司:伊-達芬奇(eVinci)小型模塊式反應堆概念設計圖像

其他的努力,包括美國國防部(DOD) 在今年3月22日說,它已對兩個團隊執行合同選項,一個由BWXT先進技術公司領導,另一個由X能源公司領導,繼續開發可運輸的先進微堆原型裝置的最終設計。
這兩個團隊選自“初步設計競賽”,每個團隊都將在DOD《戰略能力辦公室》(SCO)倡議下的“貝利項目”內繼續獨立開發。
2022年初,經最終設計審查并按國家環保政策法案完成環境分析后,可能選擇這兩家公司的一家建造并演示一個原型裝置。
這個反應堆要能承受比正常運行更極端的條件,要通過直接試驗表明,沒有超出故障極限。可為后續階段的廣泛商用設施提供信心。
先進核燃料商業化再循環與加工能力
奧克洛公司(OKLO)正在與美國能源部(DOE)和阿貢國家實驗室(ANL)合作,推進電精煉技術,為先進堆生產核燃料。
這項技術將有助于降低先進堆設計的燃料成本,同時借助“乏”核燃料轉化為先進堆的核燃料,減少核廢物量。
OKLO公司宣布,US DOE通過技術商業化基金(TCF)支持,提供200萬美元成本分擔獎勵。OKLO再投資100萬美元,與US DOE和ANL開展這項公私合作研究。TCF項目將利用電精煉技術實現先進核燃料再循環能力商業化[10]。

圖4 阿貢國家實驗室高溫處理裝置的概念圖像。
電解精煉工藝有助于降低先進堆核燃料的成本。熱堆利用燃料的一小部分能量,而快堆與電精煉相結合,可以釋放燃料中剩余的、未開發能量,同時減少廢料的體積和放射性的壽期。
OKLO公司聯合創始人兼首席運營官卡羅琳·科克倫(Caroline Cochran)說,“我們很自豪,因為被選中,加速先進核燃料再循環和開發的商業化,并把清潔能源快速、經濟高效地推向市場。”
科克倫還說,“核燃料的能量密度比其他能源高幾百萬倍,最關鍵的是給人類提供最便宜的清潔能源。”“‘用過的’核燃料中蘊藏著巨大的能量,可以給世界提供清潔的能源。”
美國能源部對工業伙伴的承諾,有助于推動有前景技術的商業化。
OKLO公司的聯合創始人兼首席執行官雅各布·德威特(Jacob DeWitte)說,“這個獎項展示能源部優先支持私營部門,把下一代裂變技術推向市場。”此外,這種公私伙伴關系能為美國的“乏”的(即“用過的”)核燃料轉化為清潔能源提供商業機會。
愛達荷實驗室園區OKLO公司微堆裝置廠址“許可證”

圖5 OKLO公司極光(Aurora)核電廠的藝術效果圖
2020年6月,NRC接受了OKLO公司微堆設計取照審查的申請,同意審查1.5 MW微堆設計的聯合許可申請。
OKLO 公司的微堆名為“極光”,是個先進的裂變動力系統,包括小堆和集成的太陽能電池板。極光微堆使用液態金屬核燃料,把裂變熱能從堆芯傳輸到二次發電系統,產生約1.5 MW的動力。
擬議中的極光設計,使用熱管將堆芯的裂變熱能傳輸給超臨界二氧化碳動力轉換系統,發電。

OKLO公司說,極光裝置的預算安排是,建設約需1000萬美元,每年運行的預算為300萬美元。
至于燃料循環的成本,OKLO公司說,鑒于反應堆和燃料循環的類型,許可證有效期為20年,堆芯只需裝料一次。極光裝置將用于供熱和發電。
結語
面對急迫的氣候危機和能源轉型,全球各界都在尋求“萬全之策”。但從本質上講,最經濟、安全、可靠、有彈性的能源未來是局域性和分布式的;從總體上講是太陽能、風能+儲能的無碳排放的清潔能源系統。但儲能有各種形式,問題在于采用什么樣的儲能最經濟、安全而且可靠。
有核和希望有核的國家,不會放棄核能追求,問題在于它的經濟性。MIT及美國科學界主張開發先進核能系統,提出了“核電池”概念,這在西方經濟體有堅實的科學和技術基礎。原來的第三代、第四代核能系統,看來走不下去或者“困難重重”,走“微堆”核電池道路是穩妥的,也有可能實現乏核燃料再循環,解決鈾資源短缺問題……
“核電池”可能具有下列屬性[11],因而有強大的“生命力”:

圖6 (裂變)核電池的屬性
經濟性:對于特定領域的特定應用,與其他分布式能源(電和熱)在成本上具有競爭力。這就要跨越多個應用的靈活部署與其他能源的集成,實現多種分布式的能源系統。
標準化:在開發標準化的規模、功率輸出與制造過程中,實現通用和工廠生產。這會降低成本,生產更可靠的系統,實現更快的資格認證。
安裝:便于安裝投用和用后拆卸。用后可以通過重新裝入新核燃料或負責任地處置回收,實現再循環。
無人值守:無人值守的情況下安全運行,提供需求驅動的動力。
可靠性:系統和技術必須高度可靠,提供較長的使用壽命,支持大規模部署應用。支持遠程監控概念,必須牢固、有彈性、容錯和持久,需要更換時預先有“告示”。
免責聲明:本網轉載自合作媒體、機構或其他網站的信息,登載此文出于傳遞更多信息之目的,并不意味著贊同其觀點或證實其內容的真實性。本網所有信息僅供參考,不做交易和服務的根據。本網內容如有侵權或其它問題請及時告之,本網將及時修改或刪除。凡以任何方式登錄本網站或直接、間接使用本網站資料者,視為自愿接受本網站聲明的約束。

