行業概況
——按選址可分為內陸核電站、沿海核電站
核電作為一種安全、清潔和高效的能源,是我國能源供給體系的重要分支。在我國,根據核電站選址的區別,可分為內陸核電站、沿海核電站。這兩類核電站在安全目標、評價準則均一致,核電站建設所需的大構件也基本相同,且我國也具備建設這兩類核電站的技術能力。不同的是,內陸核電站由于位于內陸地區,其安全性監控、防控的要求更高,另在設備運輸和冷卻方式等方面也有所區別。

核電是我國能源供應體系的重要分支,也是新能源的重要組成部分。核電產業的上游包括核電設備、核燃料核材料的供應等;中游包括核電站的建設、運營;下游主要涉及發電、維修和后處理市場。


核電是戰略高科技產業,是大國必爭之地。在我國,核電站的發展在國家政策的推動和引導之下,經歷了第一代至第三代的發展階段:

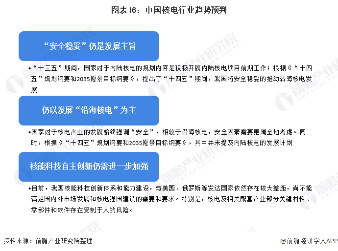
根據我國國民經濟“八五”計劃至“十四五”規劃,國家對核電行業的支持政策經歷了從“適當發展”到“積極推進發展”再到“安全穩妥發展”的變化。
“八五”計劃(1991-1995年)至“十五”計劃(2001-2005年)時期,國家層面提倡:適當、適度發展核電;從“十一五”規劃開始,規劃明確了將積極推進核電建設,且重點建設百萬千瓦級核電站;“十二五”至“十三五”期間,規劃明確了要安全高效發展核電,并突出了沿海核電建設這一重點。到“十四五”時期,根據《“十四五”規劃和2035年遠景目標剛要》,安全穩妥推動沿海核電建設成為“十四五”時期的重要任務。

——“十三五”時期核電裝機容量穩步增長
數據顯示,2015年以來,我國核電行業在運機組數量不斷增長、裝機容量穩步增長,2018年末,我國核電裝機容量突破40000Mwe;2019年,裝機容量突破50000Mwe。

截至2020年末,中國共有16座核電站投入運行,運行核電機組達49臺。其中,裝機容量排名前三的是陽江核電廠、福清核電廠、田灣核電廠。


在核電站的生產運營方面,2020年,全國累計發電量為74170.40億千瓦時,運行核電機組累計發電量為3662.43億千瓦時,占全國累計發電量的4.94%。


從核電設備利用小時數變化趨勢來看,2017-2020年,利用小時數均在7000小時以上,并呈總體提升趨勢。2021年上半年,核電設備利用小時數為3771.95小時。

——區域競爭格局:浙江省核電站數量居首位
從核電站的區域分布來看,目前我國所有在運核電站均分布在沿海地區。其中,浙江省的核電站數量最多,達5個;其次是廣東省,共有4個核電站,而我國核電站建設進程中的第一個、第二個核電站分別位于浙江省、廣東省。

目前,我國核電行業-核電站運營企業的數量不多,因存在嚴格的行政準入門檻、資金門檻和技術門檻等,主要公司包括:中國廣核、中國核電、國家電投大唐發電等。


——行業發展前景預測
根據《“十四五”規劃和2035遠景目標綱要》,至2025年,我國核電運行裝機容量達到7000萬千瓦。此外,根據中國核能行業協會發布的《中國核能年度發展與展望(2020)》中的預測數據顯示,到2025年,我國在運核電裝機達到7000萬千瓦,在建3000萬千瓦;到2035年,在運和在建核電裝機容量合計將達到2億千瓦;核電建設有望按照每年6至8臺機組穩步推進。

未來,我國核電行業仍將保持安全穩妥的發展節奏,以發展“沿海核電”為主,并將逐步提升核能科技自主創新能力,具體內容如下:


