一、中國核電原材料現狀分析
核電站的運行需要核燃料保持供應。核燃料物資在世界各國都受到嚴格管制,中國是核不擴散條約締約國之一,受國際原子能機構(IAEA)監督,必須滿足核不擴散條約的相關要求,中國政府對核燃料物資行業實施嚴格的管制。2020年,哈薩克斯坦、納米比亞、澳大利亞、加拿大、俄羅斯和尼日爾是全球鈾礦生產的六大國,合計產量約占全球產量的84%,全球超過40%的鈾礦產量來自哈薩克斯坦。我國鈾資源對外依存度常年維持在70%以上。

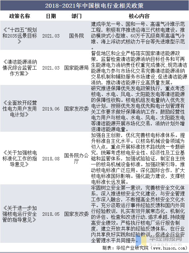
二、中國核電行業發展環境分析
1、政策環境
2018-2021年,中國陸續出臺了多個核電行業政策,保障核電運營的規范性和安全性。核電行業政策和國家對于低碳排放及推廣清潔能源的要求成為了核電行業持續發展的重要推力。

2、技術環境
由于核電技術相當復雜,且不斷更新迭代的核電站技術對國家及企業技術研發水平的要求較高。目前,我國核電的整體技術水平處于第二代改進型向第三代核電技術過渡階段。2018年6月,運用第三代核電EPR技術路線的臺山核電站及AP1000技術路線的三門核電站實現首次并網發電。國內核電企業及研究機構在推廣我國自主研發的第三代核電技術實現大規模、商業化應用的基礎上,也在持續推進快堆及先進模塊化小型堆的示范工程建設,并在超高溫氣冷堆、熔鹽堆等新一代先進堆型關鍵技術設備材料研發方面大力投入。

三、中國核電行業發展現狀分析
根據國家能源局,2020年國內新投入商運核電機組1臺,為田灣核電5號機組。截止到2020年底,全國商運核電機組為48臺,總裝機容量達4989萬千瓦。2011-2020年,除了2012年外,其余年份全國商運核電機組裝機規模均保持增長。截至2021年8月底我國大陸在運核電機組有51臺,裝機容量為5326萬千瓦;

根據國家統計局,2020年全國累計發電量為74170.4億千瓦時,其中商運核電機組總發電量(包含上網電量及廠用電量)為3662.5億千瓦時,約占全國總發電量的4.94%。2021年1-8月,我國核電發電量達2698.5億千瓦時,約占全國總發電量的5.01%,較2020年底進一步提高,但仍遠低于世界平均水平(10%),未來仍有較大提升空間。

2021年1-6月,全國累計發電量為38717.0億千瓦時,運行核電機組累計發電量為1950.91億千瓦時,占全國累計發電量的5.04%,比2020年同期上升了13.76%;累計上網電量為1830.51億千瓦時,比2020年同期上升了14.12%。

核電產業鏈的上游為鈾礦開采加工精煉、鈾轉化濃縮和核燃料組件制造;中游為核電設備制造環節,主要包括核島設備、常規島設備和輔助設備;下游是核電站建設運營及乏燃料處理等。

四、中國核電行業競爭格局分析
1、中國核電
中國核能電力股份有限公司的業務范圍:核電項目及配套設施的開發、投資、建設、運營與管理;清潔能源項目的投資、開發;輸配電項目投資、投資管理;核電運行安全技術研究及相關技術服務與咨詢業務、售電。據統計,截至2021年上半年中國核電營業收入為297.7億元,同比增長24.64%,凈利潤為44.74億元,同比增長46.23%。

2021年上半年,公司核電機組發電量總計為828.84億千瓦時,比2020年同期增長23.43%,約占全國運行核電機組發電量的42.48%。核電設備利用小時數為3889小時,平均機組能力因子為92.38%。

2、中國廣核
中國廣核電力股份有限公司是中廣核核能發電的唯一平臺,主營業務為建設、運營及管理核電站,銷售該等核電站所發電力,組織開發核電站的設計及科研工作。據統計,截至2021年上半年中國廣核營業收入為368.7億元,同比增長17.01%,凈利潤為54.98億元,同比增長5.63%。

2020年,中國廣核管理的核電站的總上網電量為1864.87億千瓦時,占全國核電機組上網電量的54.41%。截至2021年上半年,中國廣核管理的核電站的總上網電量為952.27億千瓦時,占全國核電機組上網電量的52.02%,較2020年同期增長5.40%;

五、中國核電行業發展趨勢分析
2021年國務院政府工作報告提出,在確保安全的前提下積極有序發展核電。此外,“十四五”規劃和2035年遠景目標綱要提出,“推進能源革命,建設清潔低碳、安全高效的能源體系……安全穩妥推動沿海核電建設”。可以預見,我國核電行業將迎來重大發展機遇,為實現碳達峰、碳中和目標發揮積極作用。與此同時,核電發展本身的規律和未來新趨勢也越發明顯。
一方面,核電機組建設和投入運行是一個平穩有序漸進的過程。目前,我國具備的核電主設備制造能力約為每年8-10臺/套,再加上核電廠選址要求高,建設周期長等特性決定了核電裝機量不可能短期內較快增長。預計到2035年,我國核電機組發電量將占全國發電量的10%左右,達到世界平均水平。
另一方面,核能發展應用正在開拓新方向,探索新模式。以中國核電為例:首先,中國核電已在小堆、泳池堆等核能新技術方面籌劃布局,由此可延伸到核能在其他領域的應用。其次,在“雙碳”目標下,中國核電也在積極策劃用模塊式小型堆為工業園區、產業園區提供穩定高效零碳清潔的電能、高溫高壓蒸汽等綜合供能方案。第三,基于多年積累的專利技術和經驗豐富的人才隊伍,中國核電能夠為其他核電站提供配套運維技術支持服務,開拓深耕國際市場,向海外核電站輸出運營維護技術服務等。第四,中國核電還提出發展敏捷端產業,找準能源技術或核能技術的“最后一公里”,助力孵化顛覆性技術、偏輕資產和技術自主的產業。此外,為助力“雙碳”目標,中國核電也在大力發展風能、光伏等非核清潔能源。
在核電新發展模式上,中國核電下屬的秦山核電與海鹽縣政府正在共同探索打造“零碳未來城”,即“零碳能源+產業之城+科創之城+生態之城”,打造核能發電、集中供熱、供氣制冷等零碳能源平臺,吸引先進制造業集群、同位素醫藥研發及應用、核能制氫、核電教學研等產業,打造“零碳能源,綠色發展”的國家級高質量發展示范區,每年可直接減少二氧化碳排放3000萬噸以上,創造良好的經濟效益、社會效益和生態效益。
免責聲明:本網轉載自合作媒體、機構或其他網站的信息,登載此文出于傳遞更多信息之目的,并不意味著贊同其觀點或證實其內容的真實性。本網所有信息僅供參考,不做交易和服務的根據。本網內容如有侵權或其它問題請及時告之,本網將及時修改或刪除。凡以任何方式登錄本網站或直接、間接使用本網站資料者,視為自愿接受本網站聲明的約束。

