受全球氣候變暖、不可再生的化石能源不斷消耗等因素影響,全球能源消費結構正加快向低碳化轉型。國際社會對保障能源安全、保護生態環境、應對氣候變化等問題日益重視,許多國家已將可再生能源作為新一代能源技術的戰略制高點和經濟發展的重要新領域。在“雙碳”政策帶動下,二級市場的風光股也跟著“風光”了一把,wind數據顯示,風力發電指數及光伏指數年內累漲超60%。除了風光以外,可再生能源還包括氫能和核能。
與其他能源形式相比,核電還具備高效性。據中電聯披露的數據,近五年我國核電平均利用小時數基本穩定保持在7000小時以上,大幅領先于火電和國內其他清潔能源發電利用小時。
并且,目前核電上網電價僅次于水電,低于絕大多數火電及其他清潔能源發電。與火電相比,核電燃料成本占比相對較低,受能源價格波動影響相對較小。以國內的核電和火電龍頭中國核電、華電國際為例,據公司2020年年報,核電燃料成本約占總發電成本的22%,而火電成本占據總發電成本的55%左右。因此,同樣作為基本負荷電源的核電,比火電更具成本優勢且更加穩定。
綜合上述幾點優勢,在中國能源戰略是發展多種清潔能源的大背景下,核電也是中國新能源版圖中重要的發電方式之一。
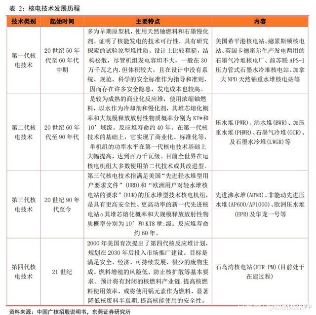
第三代核電技術大規模商用推動國內核電站發展
目前核電主要采用核裂變。核電站利用鈾核裂變所釋放出的熱能,產生蒸汽,推動汽輪機轉動。汽輪機將飽和蒸汽的熱能轉變為汽輪機轉子高速旋轉的機械能;發電機將汽輪機傳來的機械能轉變為電能。

全球范圍內大多數用于發電的在運及在建核反應堆采用壓水堆技術。截至2019年8月,根據國際原子能機構,全球在運核電機組共451臺,其中采用壓水反應堆技術的共301臺,占比達到66.74%。

壓水堆核電站由核島和常規島組成。核島中的大型設備主要包括蒸發器、穩壓器、主泵等,是核電站的核心裝置;常規島主要包括汽輪機組及二回路其他輔助系統,與常規火電廠類似。
由于核電技術相當復雜,且不斷更新迭代的核電站技術對國家及企業技術研發水平的要求較高。目前,我國核電的整體技術水平處于第二代改進型向第三代核電技術過渡階段。2018年6月,運用第三代核電EPR技術路線的臺山核電站及AP1000技術路線的三門核電站實現首次并網發電。

中國核工業集團公司和中國廣核集團研究開發了具有自主知識產權的三代核電技術華龍一號。華龍一號是中國擁有完全自主知識產權的第三代壓水堆技術,采用“能動與非能動”相結合的安全設計理念,華龍一號的自主研發為中國的核電發展奠定了技術基礎。防城港3、4號機組,是華龍一號核電技術的示范項目,已分別于2015年12月24日、2016年12月23日開工建設,目前兩臺機組建設進展總體正常。惠州1、2號機組和蒼南1號機組也使用華龍一號核電技術,分別于2019年12月26日、2020年10月15日和2020年12月31日開工建設。
國內核電企業及研究機構在推廣我國自主研發的第三代核電技術實現大規模、商業化應用的基礎上,也在持續推進快堆及先進模塊化小型堆的示范工程建設,并在超高溫氣冷堆、熔鹽堆等新一代先進堆型關鍵技術設備材料研發方面大力投入。
在最新技術方面,2021年9月,我國第四代核電裝置正要試驗以釷元素為燃料在甘肅省進行試驗。根據報道,如果運行過程表現良好,那么我國將打造至少可為10萬戶家庭提供電力的更大規模的釷基熔巖堆,也將代表著第四代核電技術在我國進入市場化開發運用的階段。
核電開啟新項目審批,十四五末期核電裝機容量將達70GW
受2015年福島核電站事件影響,中國暫停了新核電項目的審批,近幾年新裝機多為2015年之前審批的項目。近十年來,核電審批節奏較不規律:2013-2014、2016-2018年都曾暫停審批。進入2020年,國務院一次性再核準了4臺機組。
截至2021年6月30日,大陸運行核電機組共51臺,裝機容量為5327.50萬千瓦(額定裝機容量),占全國發電裝機容量的2.36%。
根據國家統計局,2020年全國累計發電量為74170.4億千瓦時,其中商運核電機組總發電量(包含上網電量及廠用電量)為3662.5億千瓦時,約占全國總發電量的4.94%。2010-2020年,我國核電發電量持續增長,從2010年的738.8億千瓦時增長至2020年的3662.5億千瓦時,年均復合增長率達到17.4%。2021年1-8月,我國核電發電量達2699億千瓦時,約占全國總發電量的5.01%,較2020年底進一步提高,但仍遠低于世界平均水平(10%),未來仍有較大提升空間。

十四五末期核電裝機容量將達70GW,中國核能行業協會預計2025年我國在運+在建核電容量約為100GW。《中華人民共和國國民經濟和社會發展第十四個五年規劃和2035年遠景目標綱要》中,對核電發展的定位是“安全穩妥推進核電建設”,十四五期間仍將主要推動沿海地區三代核電建設,規劃十四五末期核電裝機容量達到70GW。根據中國核能行業協會發布的《中國核能年度發展與展望(2020)》,2020年底我國在運核電機組51臺(不含臺灣),總裝機52GW,在建17臺以上,裝機約19GW,預計到2025年,在運裝機達到70GW,在建30GW,合計100GW。

另外,根據十四五規劃及中國核能行業協會的預測,十四五期間我國核電年均新增核準約6GW(5~6臺)。按目前核電單臺機組200億/臺的投資額,若每年核準6臺將帶來1200億元/年的市場空間。同時CAP1400的國內核準有望啟動CAP1400的出海工作。根據中國電力報預計,在“一帶一路”上及其周邊有多個國家已經和正在計劃發展核電,到2030年新建機組預計將達到107臺。如果我國能夠獲得“一帶一路”沿線30%的市場份額,即約30臺海外市場機組。每出口一臺核電機組,需要8萬余臺套設備,200余家企業參與制造和建設,以單臺機組投資約200億元測算,30臺機組將直接產生近6000億產值。

盡管第三代核電技術的大規模商用,加上十四五規劃,使得核電產業具有極大的投資前景,但是在核電產業鏈中,部分材料依舊對外存在較大的依賴度。

如上圖所示,在整個核電的產業鏈中,目前國內對上游的核原料鈾資源存在較大的進口依賴。
核電站的運行需要核燃料保持供應,而核燃料物資在世界各國都受到嚴格管制,中國是核不擴散條約締約國之一,受國際原子能機構(IAEA)監督,必須滿足核不擴散條約的相關要求,中國政府對核燃料物資行業實施嚴格的管制。
目前國內獲授經營許可及牌照從事天然鈾進口及貿易并提供核相關服務的實體只有三家,分別是中國廣核集團下屬的鈾業公司、中核集團下屬的原子能公司和國家電投下屬的國核鈾業發展有限責任公司。
國內大部分鈾資源屬于非常規鈾,品位低且埋藏深,開采成本高,因此目前中國的鈾礦資源大部分來源于進口,主要進口國有哈薩克斯坦、納米比亞、澳大利亞、加拿大、尼日爾和烏茲別克斯坦。根據世界核協會,我國鈾資源對外依存度常年維持在70%以上。
但因為疫情的影響,全球多個鈾礦暫停運行。加拿大在2020 年3月宣布,暫停雪茄湖礦和麥卡琳湖水冶廠的生產,哈薩克斯坦在同年 4 月初也宣布將減少所有鈾礦的運營活動。疫情還對澳大利亞、納米比亞或南非等國家的采礦作業造成限制,2020 年全球鈾生產量受到一定影響。2020 年,哈薩克斯坦、納米比亞、澳大利亞、加拿大、俄羅斯和尼日爾是全球鈾礦生產的六大國,合計產量約占全球產量的84%,其中超過40%的鈾礦產量來自哈薩克斯坦。
據倫敦帝國理工學院研究表明,奧密克戎變異毒株的感染嚴重程度不亞于德爾塔,而全球新增確診病例也在逐步抬升,因此奧密克戎的出現也給鈾礦復工開采帶來不確定性。
而據世界核協會估算,2021年世界鈾需求約為62500噸,2030年和2040年分別增加到79400噸和112300噸。盡管鈾礦的需求逐年攀升,但奧密克戎的出現將進一步增加鈾礦供給的不確定性。

由于核電建設周期長、投資規模大,前期工作一般需要 5-10 年以上;工程建設及安裝調試一般需要 5 年左右;第三代核電站投產后運行時間可達 60 年。由于核電行業的特殊性及核電技術的復雜性,目前我國經國務院正式核準的核電項目(除示范工程、研究堆外)
均由中國廣核、中國核電和國家電投三家分別或合作開發運營,其中,中國廣核和中國
核電占據核電運營的絕大部分市場份額。
相關標的
智通財經APP了解到,中國廣核電力(01816)是我國在運裝機規模最大的核電開發商與運營商,是中國核電行業最大的參與者,是控股股東中國廣核集團核能發電業務最終整合的唯一平臺。
截至 2021 年 6 月底,中國廣核管理 24 臺在運核電機組和 7 臺在建核電機組(其中包含中國廣核控股股東委托中國廣核管理的 3 臺在建機組),裝機容量分別為 27142 兆瓦和 8210 兆瓦,占全國在運及在建核電總裝機容量的 52.04%以及46.79%,合計占全國核電總裝機容量的 50.72%,龍頭位置穩固。
國內新的核電項目主要采用三代核電技術,中國廣核已掌握目前世界上主要的三代核電技術,并具備相應的建設和運維能力。同時,中國廣核也在積極開發小型反應堆技術,參與相關技術的研發。另外,中國廣核也注重在電力建設運營行業橫向拓寬,目前已布局風電、光伏、水電等新能源發電業務,核電的快速發展無疑對中國廣核形成利好。
免責聲明:本網轉載自合作媒體、機構或其他網站的信息,登載此文出于傳遞更多信息之目的,并不意味著贊同其觀點或證實其內容的真實性。本網所有信息僅供參考,不做交易和服務的根據。本網內容如有侵權或其它問題請及時告之,本網將及時修改或刪除。凡以任何方式登錄本網站或直接、間接使用本網站資料者,視為自愿接受本網站聲明的約束。

