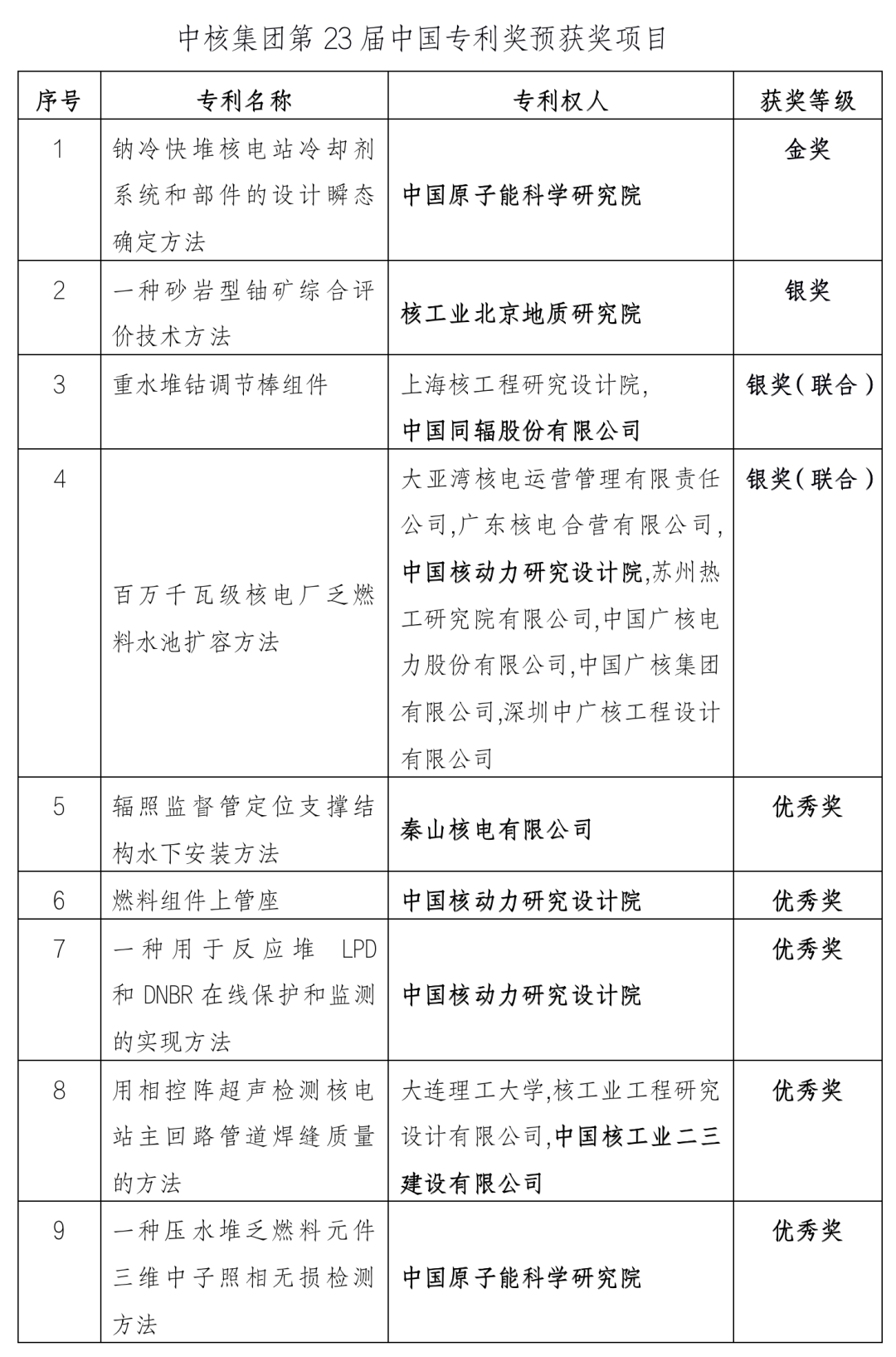
7月26日,國家知識產權局公布了關于第23屆中國專利獎授獎的決定,中核集團共9件專利獲獎,繼2021年獲得中國專利金獎后再次獲得1項金獎、3項銀獎以及5項優秀獎,突破歷史最好成績。
知識產權是國際競爭力的核心要素,是科技創新實力的體現。習近平總書記指出“創新是引領發展的第一動力,保護知識產權就是保護創新”。為深入貫徹落實習近平總書記指示批示精神,根據《知識產權強國建設綱要(2021―2035年)》和《“十四五”國家知識產權保護和運用規劃》,中核集團科技質量與信息化部組織制定并實施《中核集團知識產權高質量發展三年行動方案》,系統構建專利布局,建立高質量專利遴選機制,聚焦“高質量、強保護、促運用”,以研發具有自主知識產權的核電設計、核燃料生產、裝備制造、工程建設、核電運營技術為目標,在重大科研項目中開展知識產權全過程管理,挖掘策劃高質量專利,著力加強關鍵領域自主知識產權保護,建立具有“中核特色”的知識產權工作體系,持續發揮知識產權在核科技自立自強中的重要作用,推動核行業高質量發展。此次中國專利獎獲獎專利涉及快堆、鈾礦地質勘探、核燃料、反應堆控制、核電廠運行維護、核電工程建設等多個領域。其中,中國原子能科學研究院首次獲得中國專利金獎,核工業北京地質研究院首次獲得中國專利銀獎,秦山核電首次獲得中國專利優秀獎,反映出集團公司在核行業全產業鏈原創性引領性科技攻關的深厚積淀與雄厚實力。

聚焦專利金獎

由原子能院徐銤院士和楊紅義研究員完成的“鈉冷快堆核電站冷卻劑系統和部件的設計瞬態確定方法”專利技術創造性地提出并開發了一套鈉冷快堆核電站冷卻劑系統和部件設計瞬態的確定和分析解決方法。該方法針對適用的設計規范,基于鈉冷快堆系統運行特性,確定了設計瞬態工況的分類、具體瞬態組成以及各個工況在壽期內的循環次數,給出了對各個設計瞬態進行熱工水力分析的原則,從而系統性地提出了鈉冷快堆關鍵系統和部件的理論設計技術體系和路徑,為鈉冷快堆核電站的工程設計提供了頂層指導、總體性路徑和設計方法,打通了鈉冷快堆冷卻劑系統和設備從理論工藝到結構力學分析評價再到工程設計與制造的專業技術路徑。該專利技術是解決鈉冷快堆核能系統安全性、經濟性和可實施性的基礎理論,是我國鈉冷快堆自主化設計能力的核心內容,已成功應用于實踐中。
聚焦專利銀獎(部分)
找鈾 | 突破砂巖找礦技術瓶頸,技術國際領先

中核集團核地研院李子穎研究員為首的創新團隊發明的國家發明專利“一種砂巖型鈾礦綜合評價技術方法”針對砂巖型鈾礦找礦三大難點進行技術攻關,首次建立了疊合成礦條件“古構造、古建造、古改造”恢復技術,攻克了復雜成礦條件識別難題,實現了砂巖鈾成礦作用時空定位;突破了隱伏控礦帶多元成礦信息探測技術,大幅提高了隱伏控礦帶弱磁差探測精度和探測深度;創建了多元信息數字化快速預測技術體系,基本實現了“定位、定深、定型、定量”預測,預測評價效率提高50%以上,大大縮短了找礦周期。該專利核心技術國際領先、技術完全自主可控,部分關鍵技術指標國際領先。
該專利技術是鈾資源勘查核心基礎專利,是砂巖型鈾礦成礦預測和綜合評價的關鍵技術,是科研創新團隊在鈾資源科學技術與應用領域重大創新成果,實現了關鍵核心技術自主創新和突破,推動了鈾礦勘查技術進步,應用取得顯著成效,對砂巖型鈾礦找礦具有重大意義。
當前,新時期戰略力量建設和“雙碳目標”下的核電發展,對鈾資源提出重大長遠需求。砂巖型鈾礦是滿足我國鈾資源重大需求的最重要工業類型,可地浸開采,具有儲量規模大、經濟成本低、環境效益好的優點。我國砂巖型鈾礦找礦主要面臨三大技術難題:砂巖型鈾礦成礦條件識別難、成礦信息探測難、全盲鈾礦預測難。
核技術應用 | 填補國內空白,打破國際壟斷

獲獎專利“重水堆鈷調節棒組件”由中國同輻股份有限公司與上海核工程研究設計院等單位聯合研發。它是“批量生產鈷60放射源技術研發”這一專利體系中最重要的基礎型專利,對鈷調節棒組件的硬件結構進行了全面、完整的保護。以獲獎專利為基礎,構建系統的知識產權保護體系。
鈷60放射源是全球需求量最大的同位素產品,應用包括工業探傷、材料改性、食品滅菌保鮮、腫瘤放射治療、醫療器械消毒、輻照育種等方向。我國鈷60放射源的實際需求量達到每年千萬居里級別,批量生產鈷60放射源技術研發對我國核技術應用領域意義重大,有助于扭轉我國鈷60放射源供應全面依賴進口的現狀。
智庫聲音:打造核工業知識產權戰略高地,激發核科技創新能級躍遷
在集團公司黨組的統一部署下,集團公司科技質量與信息化部聯合中核戰略規劃研究總院核工業知識產權研究所將知識產權強國建設工作分解落實,為知識產權高質量發展,建設創新型國家和社會主義現代化強國提供核級答卷。這波專利大獎究竟價值幾何?我們不妨從他們那里尋找答案。
中國專利金獎到底有多難?
“中國專利金獎”是中國政府授予專利權的發明創造者的最高級別政府獎,更得到聯合國世界知識產權組織認可,具有極強的社會影響力和權威性。其歷來聚焦重點產業和關鍵領域核心技術,突出制造業的“大國重器”,解決“卡脖子”的技術難題,同時經濟效益顯著、社會效益突出,體現了行業的最高科技水平。
中國專利獎自設立以來,評審工作機制不斷完善,評審指標多次修改,評選辦法與時俱進,獲獎難度逐年遞增。尤其是近年來更加突出專利的質量導向,注重專利技術先進性,強調專利運用的實際效益及其對經濟社會發展的突出貢獻、對行業發展的引領作用。2021年,我國授權發明、實用新型專利共計381.6萬件。而中國專利獎每年評審一次,金獎僅30個,并且評審范圍不限于當年授權的專利,因此獲得中國專利金獎的概率不到十萬分之一。
專利金獎有何“金”效能?
一是核工業大國重器硬核出圈,經濟與社會效益雙豐收。2020—2022三年以來,集團公司在中國專利獎評選中取得了突出成績,獲得金獎2項、銀獎4項、優秀獎16項,在中央企業中成績優異,引領行業向前邁進,生動詮釋了核工業是科技創新的“排頭兵”,是科技成果的“引領者”。“華龍一號”、“CF燃料”、“鈾礦地質勘查”、“核電運行”等重大科技成果硬核出圈,中核集團品牌價值進一步凸顯,自主核電“國家名片”再次擦亮。同時,上述技術的創新研發,也為我國高端裝備制造業實現整體轉型升級提供強大動力,經濟效益不可估量。
二是高價值知識產權示范引領效果顯著,科技創新注入新動能。中國專利金獎的評獎宗旨是引導和推進知識產權工作對供給側結構性改革、加快建設新型國家、推動高質量發展發揮重要作用。伴隨集團公司在中國專利獎評選中屢創佳績,知識產權創造與保護工作得到進一步重視。一大批核科技工作者爭優爭先,主動踐行知識產權思想,將科研成果固化為自主知識產權,著力打造高質量知識產權,激發創新活力,提高自主科技成果核心競爭力。2021年度,集團公司授權發明專利較上一年度增長25%,知識產權質量持續提升。
三是知識產權強企建設加速器作用顯著。知識產權不僅是實現創新發展的內在要求,更是應對新一輪科技革命和產業變革的重要抓手。當前,集團公司知識產權正處于從量變到質變跨越的關鍵期。以中國專利獎為契機,知識產權與企業戰略規劃、研發制造、生產經營、產業開發的融合將更加緊密,知識產權強企建設將進一步提質增效。
專利金獎的修煉秘籍是什么?
此次集團公司金榜題名,覆蓋核電堆型設計、鈾礦地質勘探、核燃料、反應堆控制、核電廠運行維護、核電工程建設、核技術應用等多個技術領域,反映了中核集團原創性引領性科技攻關的深厚積淀與重大突破,體現了集團公司長期以來知識產權工作的顯著成效,更進一步提升了集團公司品牌與社會影響力。
系統策劃,頂層布局,打造知識產權高質量發展策源地。2009年,集團公司制定了《中核集團知識產權發展戰略》并實施,立足中核集團生產經營特色繪制知識產權發展藍圖。2017年,發布《中核集團創新科技管理體制機制、促進科技成果轉化的若干措施》,充分激發科研人員的創新熱情與知識產權保護意識。2019年,修訂《知識產權管理細則》《專利管理細則》《科研項目知識產權管理細則》等一系列知識產權制度,統籌謀劃知識產權管理體系。以制度為抓手,制定具有中核特色的知識產權高質量發展舉措,為集團公司開展知識產權保護工作提供了目標指向,促進知識產權綜合實力整體提升。
上下聯動,精細管理,打通知識產權工作任督二脈。2020年,為進一步加強統籌管理,集團公司依托中核戰略規劃研究總院核工業知識產權研究所設立集團公司知識產權辦公室,形成總部-專業化公司/直屬單位-成員單位為縱向,知識產權辦公室為橫向的“合縱連橫”知識產權管理體系。針對成員單位經營特點定制知識產權工作重點,各級知識產權管理機構職責和任務更加明確,上下聯動,精細管理,打通知識產權工作任督二脈,構建縱橫有序、點面結合的立體化知識產權管理體系。
深度融入,全面伴隨,繪制重大科研項目知識產權生態圈。從2021年獲得金獎的三代核電華龍一號核心專利,到2022年獲得金獎的四代核電鈉冷快堆核心專利,不僅僅是我國自主核電科技創新能力的突破,也是知識產權全面融入重大科研項目的鮮活體現。從龍騰2020到創新2030,核工業知識產權研究所以復合型人才為依托,以自主知識產權為核心,以系統工程思想為支點,全面落實集團公司知識產權與科研項目“同論證、同立項、同實施、同驗收”的指導思想,形成“高起點知識產權調研-高價值知識產權策劃-高質量知識產權保護-高水平專知識產權推廣”的重大科研項目知識產權生態圈。堅持通過知識產權研究為科研項目技術攻關指明方向、保護成果、規避風險、推廣應用,取得了一系列良好效果:通過國內外專利創新競爭格局,支撐核電安全發展關鍵技術中耐事故核燃料組件研發技術路線的選擇與確定;通過知識產權策劃和保護,歷時10年形成了“華龍一號”三代核電700余項授權專利、120余項軟件著作及相關商標的知識產權集群,為產業鏈安全穩定提供有力保障;基于技術鏈產業鏈“雙鏈融合”,探索數字堆關鍵技術專利導航有效模式。
精準對接,雙鏈融合,構筑科技成果轉化生態系統。在集團黨組的部署下,2022年初,集團公司依托戰略規劃總院成立中核集團科技成果轉化中心,建立健全知識產權運營一體化服務體系。持續營造產業鏈、創新鏈“雙鏈融合”的良好生態,多措并舉加快科技成果轉化,打造集政策體系、科技成果、孵化平臺、金融資本于一體的科技成果轉化生態系統,探索“產學研”結合的專利供需對接機制和專利共享及收益分配機制,推動重大原創成果和關鍵技術突破轉化為先進生產力。
未來我國核工業知識產權將如何發展?
當前,知識產權的地位已經上升到前所未有的高度,高質量發展是知識產權事業的時代主題。未來,預計我國核工業知識產權發展將呈現以下趨勢:
一是跨界競爭者使核工業知識產權競爭更加嚴峻。“碳中和”等利好政策正在吸引傳統競爭者加速國內核能產業布局,人才、資金與技術等要素流動致使知識產權流失風險和科技創新競爭壓力加劇;數字化轉型升級和核技術應用產業快速發展,帶來更加善于運用高知識產權規則的“跨界競爭者”。RCEP、CPTPP等多邊貿易體系競爭和國際核能市場震蕩,使得全球核能產業布局和國際進出口貿易發展不確定性和對抗性顯著提升。少數西方國家施行知識產權霸權主義,知識產權有進一步向政治工具和國際問題演化的趨勢。
二是知識產權質量將持續提升,具有核領域特色的知識產權布局新策略逐漸明朗。一方面,以專利為代表的核領域知識產權數量迅猛增加,知識產權布局的剩余空間被進一步壓縮,基于現有技術“擠牙膏”式的傳統知識產權布局思路已難以適應高質量發展要求。另一方面,以安全先進核能技術為代表的新一輪科技革命和產業變革正在興起,將持續滲透影響核工業知識產權發展格局。以核電為例,專利布局策略將圍繞提高三代核電安全經濟性、四代核電研發驗證關鍵技術開展行針步線。
三是核能多用途利用與核能互補,核電專用技術與數字化、智能化高端制造技術融合發展相關知識產權將蓬勃發展。面向碳達峰、碳中和的頂層要求以及以新能源為主體的新型電力結構,核能技術將持續突破創新。尤其是核能多用途利用與核能互補,核能數字化、智能化等前沿交叉技術將成為研發重點。大數據、人工智能等新領域新業態知識產權立法正在加快推進中,相關技術方向的知識產權預計將多元化蓬勃發展,在上述領域積極部署知識產權將掌握市場競爭優勢。
中核集團還將如何發力?
集團公司董事長余劍鋒在集團黨組集體學習知識產權工作時指出,“我們要深刻認識到知識產權保護關系集團科技發展核心利益和核科技安全發展,關系到集團先進核科技創新體系建設,關系到集團公司’三位一體’戰略目標實現”,這是集團公司新發展階段知識產權工作的基本判斷和發展方向。面向新發展趨勢,中核集團將持續發揮知識產權在核科技自立自強中的重要作用,以重大科研項目和重要產品為抓手,全面打造核工業高價值知識產權集群,開展高水平知識產權研究,筑牢核科技安全發展基石,助推核科技創新能力能級躍遷,有力支撐集團公司建設先進的核科技工業體系和打造具有全球競爭力的世界一流集團,以實際行動迎接黨的二十大勝利召開。
免責聲明:本網轉載自合作媒體、機構或其他網站的信息,登載此文出于傳遞更多信息之目的,并不意味著贊同其觀點或證實其內容的真實性。本網所有信息僅供參考,不做交易和服務的根據。本網內容如有侵權或其它問題請及時告之,本網將及時修改或刪除。凡以任何方式登錄本網站或直接、間接使用本網站資料者,視為自愿接受本網站聲明的約束。

