
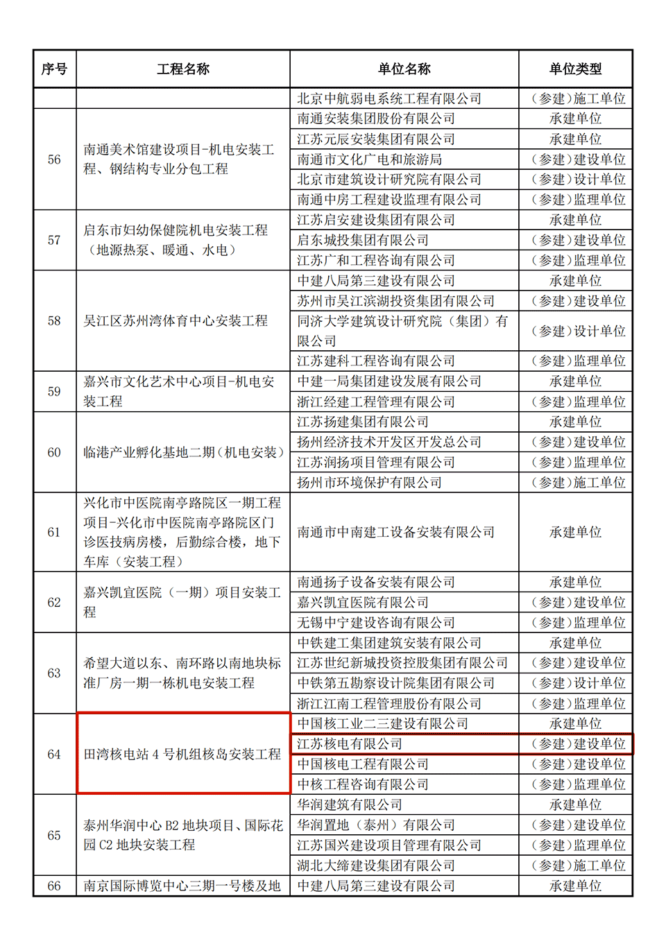
近日,中國安裝協會公布了2021-2022年度中國安裝工程優質獎(中國安裝之星)評選結果,田灣核電站4號機組核島安裝工程榮獲“中國安裝工程優質獎(中國安裝之星)”,是VVER機組首次獲得該獎項,江蘇核電有限公司作為建設單位獲得該榮譽。

中國安裝工程優質獎(中國安裝之星)是我國安裝行業的最高工程質量獎,代表著中國安裝工程建設領域的最高榮譽,被譽為“安裝工程的魯班獎”。獲獎工程代表著國內安裝工程的先進技術和質量水平,為提高我國安裝工程質量水平起到示范作用。

2023-01-29 17:56 來源:江蘇核電 田灣核電站 核電設備 江蘇核電站
近日,中國安裝協會公布了2021-2022年度中國安裝工程優質獎(中國安裝之星)評選結果,田灣核電站4號機組核島安裝工程榮獲“中國安裝工程優質獎(中國安裝之星)”,是VVER機組首次獲得該獎項,江蘇核電有限公司作為建設單位獲得該榮譽。

近日,中國安裝協會公布了2021-2022年度中國安裝工程優質獎(中國安裝之星)評選結果,田灣核電站4號機組核島安裝工程榮獲“中國安裝工程優質獎(中國安裝之星)”,是VVER機組首次獲得該獎項,江蘇核電有限公司作為建設單位獲得該榮譽。

中國安裝工程優質獎(中國安裝之星)是我國安裝行業的最高工程質量獎,代表著中國安裝工程建設領域的最高榮譽,被譽為“安裝工程的魯班獎”。獲獎工程代表著國內安裝工程的先進技術和質量水平,為提高我國安裝工程質量水平起到示范作用。
