廣東省能源局印發《廣東省推進能源高質量發展實施方案(2023-2025年)》。其中提出,在確保安全的前提下,有序推進惠州太平嶺核電一期、陸豐核電5、6號機組和廉江核電一期建設,全力推動惠州核電3、4號機組、陸豐核電1、2號機組項目盡快獲國家核準,積極爭取國家支持茂名綠能項目、臺山核電5、6號機組、臺山第二核電項目等增補納入國家核電發展規劃并開展前期工作,支持廉江、陸豐、嶺澳等現有場址擴建項目滾動開發,推進揭陽、陽西等規劃內廠址前期工作。到2025年,核電裝機規模達到1854萬千瓦。

5月24日,廣東省能源局印發《廣東省推進能源高質量發展實施方案(2023-2025年)》,披露了核電裝機目標。
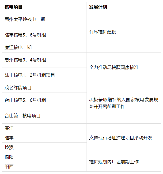
在確保安全的前提下,有序推進惠州太平嶺核電一期、陸豐核電5、6號機組和廉江核電一期建設,全力推動惠州核電3、4號機組、陸豐核電1、2號機組項目盡快獲國家核準,積極爭取國家支持茂名綠能項目、臺山核電5、6號機組、臺山第二核電項目等增補納入國家核電發展規劃并開展前期工作,支持廉江、陸豐、嶺澳等現有場址擴建項目滾動開發,推進揭陽、陽西等規劃內廠址前期工作。到2025年,核電裝機規模達到1854萬千瓦。
發揮產業集聚效應,推動核技術應用產業鏈上下游向廣東集聚,以中廣核集團為龍頭,構建核能研發、設計、建設、管理和運營服務完整產業鏈,推動深圳核電研發總部、惠州非核試驗研究基地、陽江組件試驗基地建設,完善廣州南沙、深圳龍崗核電產業基地。

免責聲明:本網轉載自合作媒體、機構或其他網站的信息,登載此文出于傳遞更多信息之目的,并不意味著贊同其觀點或證實其內容的真實性。本網所有信息僅供參考,不做交易和服務的根據。本網內容如有侵權或其它問題請及時告之,本網將及時修改或刪除。凡以任何方式登錄本網站或直接、間接使用本網站資料者,視為自愿接受本網站聲明的約束。