
“一帶一路”是“絲綢之路經濟帶”和“21世紀海上絲綢之路”的簡稱。2013年9月和10月,中國國家主席習近平分別提出建設“新絲綢之路經濟帶”和“21世紀海上絲綢之路”的合作倡議。根據“一帶一路網”官網數據,倡議提出10年來,我國已經與152個國家、32個國際組織簽署了230多份共建“一帶一路”合作文件。本文以數據的形式說明與我國簽署“一帶一路”合作文件國家的核電發展情況。
擁有在運核電機組的國家情況
截至2023年底,全球有32個國家和地區在運核電機組413臺,總裝機容量37151萬千瓦。此外,全球還有25臺核電機組處于暫時停堆狀態,總裝機容量為2122.8萬千瓦。其中,印度有4臺核電機組處于暫時停堆狀態,總裝機容量為59.5萬千瓦,其他21臺核電機組均為日本核電機組,總裝機容量為2063.3萬千瓦。2022年,全球核電上網電量為24868.34億千瓦時。
在全球具有在運核電機組的32個國家中,有16個(一半)的國家與我國簽署了“一帶一路”合作文件。這16個國家分別是阿根廷、亞美尼亞、白俄羅斯、保加利亞、捷克、匈牙利、伊朗、韓國、巴基斯坦、羅馬尼亞、俄羅斯、斯洛伐克、斯洛文尼亞、南非、烏克蘭、阿聯酋。
與我國簽署“一帶一路”合作文件的國家中,在運核電機組總數為115臺,總裝機容量9179.4萬千瓦,2022年核電總上網電量為6000億千瓦時,占全球核電機組總數的28%、占全球核電總裝機容量的25%、占2022年全球核電總上網電量的24%。
擁有在建核電機組的國家情況
截至2023年底,全球有17個國家正在建設58臺核電機組,總裝機容量5986.7萬千瓦。其中,有10個國家與我國簽署了“一帶一路”合作文件,這10個國家分別為阿根廷、孟加拉國、埃及、伊朗、韓國、俄羅斯、斯洛伐克、土耳其、烏克蘭、阿聯酋。這10個國家在建核電機組21臺,總裝機容量2145.5萬千瓦,占全球在建核電國家總數量的59%,占全球在建核電機組總數量的36%,占全球在建核電機組總裝機容量的36%。
目前,全球有3個國家國內沒有在運核電機組但正在建設核電機組,分別為孟加拉國、土耳其和埃及。這3個國家都與我國簽署了“一帶一路”合作文件。
擁有退役核電機組的國家情況
截至2023年底,全球總計21個國家退役了209臺核電機組,總裝機容量為10509.5萬千瓦。其中,亞美尼亞、保加利亞、意大利、哈薩克斯坦、韓國、立陶宛、巴基斯坦、俄羅斯、斯洛伐克、烏克蘭等10個國家和我國簽署了“一帶一路”合作文件。這10個國家共退役了32臺核電機組,總裝機容量1556.1萬千瓦,占全球具有退役核電機組國家數量的48%,占全球退役核電機組總數量的15%,占全球退役機組總裝機容量的15%。
目前,全球有4個國家曾運行過核電機組但是現在已經全部退役。這4個國家分別是德國、意大利、立陶宛、哈薩克斯坦。其中,意大利、立陶宛、哈薩克斯坦等3個國家與我國簽訂了“一帶一路”合作文件。
核電在電力結構中的占比情況
核電是全球重要的清潔、低碳、安全、高效的能源形式,是全球清潔電力的重要組成部分。2022年,全球總發電量為291651億千瓦時。其中,燃煤發電量為103172億千瓦時,燃氣發電為66314億千瓦時,水力發電量為43342億千瓦時,風電和光伏發電量為42043億千瓦時,核能發電量為26790億千瓦時,燃油發電量為7286億千瓦時,其他能源形式的發電量為2705億千瓦時。2022年,核電在全球電力結構中的占比約為9.2%,核電發電量占全球總清潔電力發電量的比例為23.3%。
全球有21個國家的核能發電量在電力結構中的占比超過了全球平均水平,其中有14個國家與我國簽署了“一帶一路”合作文件,為全球核電占比高于世界平均水平國家總數量比例的66.7%,占與我國簽署“一帶一路”合作文件且具有在運核電機組國家總數量的87.5%,其中有10個國家的核電占比超過了美國18.2%的核電占比。這10個國家分別是亞美尼亞、保加利亞、捷克、匈牙利、韓國、羅馬尼亞、俄羅斯、斯洛伐克、斯洛文尼亞、烏克蘭。這從側面說明了,與我國簽署“一帶一路”合作協議國家的核電發展水平還是比較高的。
核電機組機齡情況
截至2023年底,全球核電機組運行經驗累計為19730堆·年。在運的413臺核電機組運行經驗累計為13431堆·年,平均機齡為32.5年。在在運核電機組中,首次并網和投運時間最早的采用第三代核電技術的核電機組是韓國新古里3號機組,采用APR1400技術,首次并網和投運時間分別為2016年1月15日和2016年12月10日,機齡不到9年。因此,全球機齡超過30年的核電機組均為采用第二代核電技術的機組。鑒于采用第二代核電技術的核電機組設計壽命一般為40年,全球核電機組延壽或退役市場前景廣闊。
按照每五年期機齡段劃分,全球30年以上機齡的核電機組數量有278臺,占全球總在運機組數量的67.3%。與我國簽署“一帶一路”合作文件的國家,30年以上機齡的核電機組有61臺,占這些國家機組總數量的52.6%。因此,無論是核電機組延壽市場還是退役市場,未來都會有較為廣闊的發展前景。同時,機齡在30年以下的核電機組中,與我國簽署“一帶一路”合作文件國家的機組數量占比更大,說明這些國家的核電機組更年輕,正處于核能發電穩定出力狀態。
具有發展核電計劃的國家情況
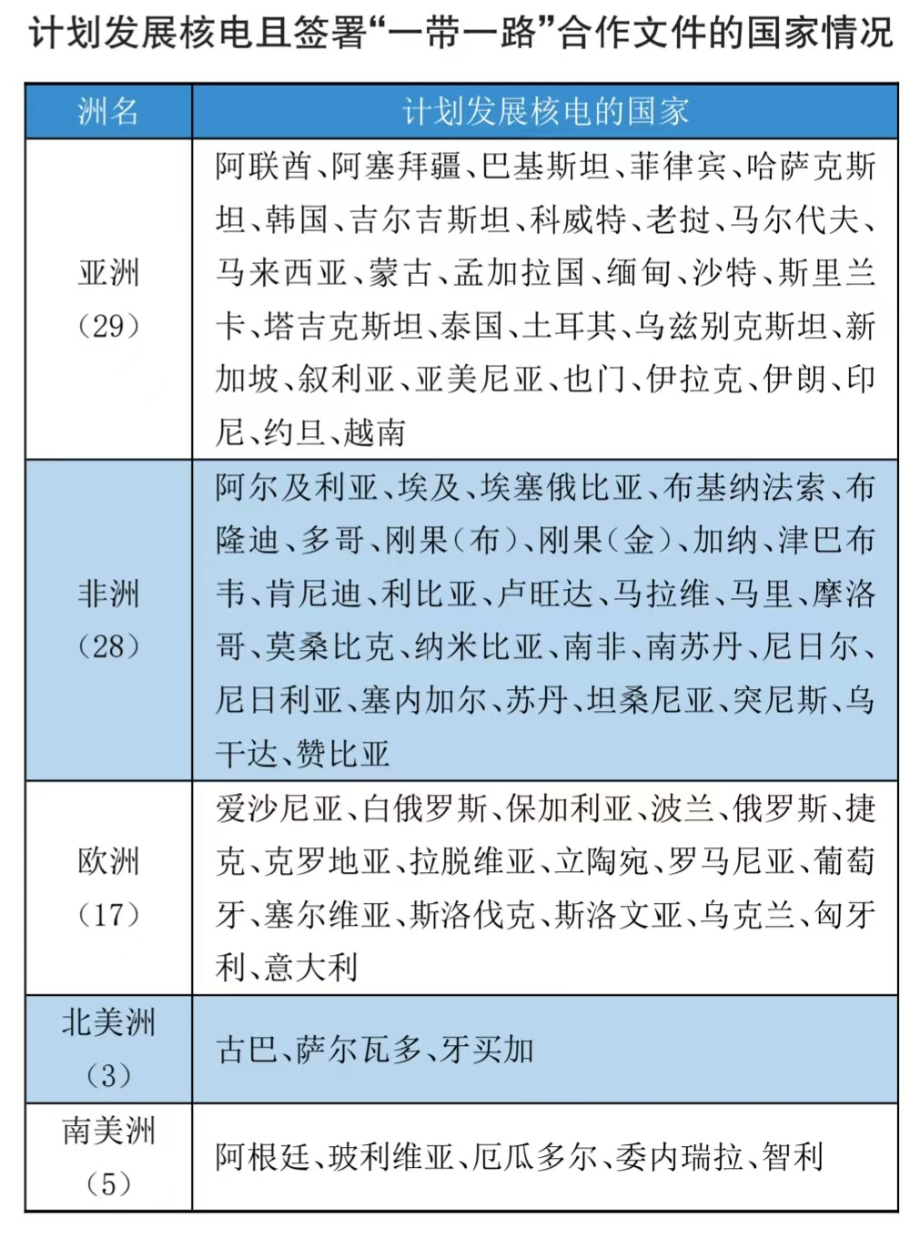
核電在應對氣候變化和保障電力供給安全方面具有重要作用。與我國簽署“一帶一路”合作文件的152個國家中,有82個國家有計劃發展核電,有的計劃成為新的核電建設國家,有的計劃擴大本國現有核電規模。其中,亞洲有29個國家,非洲有28個國家,歐洲有17個國家,北美洲有3個國家,南美洲有5個國家。由此可見,“一帶一路”沿線國家將是全球未來核電發展的重點區域,是拉動未來全球核電發展的重要引擎。根據這些國家的核電計劃,大型壓水堆核電機組和小型模塊化反應堆核電機組將是建設的主流核電技術。按照各大洲劃分,與我國簽署“一帶一路”合作文件計劃發展核電的國家情況如表所示。

相關啟示與建議
堅定不移發展核電產業。核電是清潔低碳安全高效的能源形式。經過40多年的發展,我國核電產業鏈和創新鏈已經位居世界第一方陣,相關環節還位居世界領先位置。國家政策文件規定積極安全有序發展核電。在“雙碳”目標、能源轉型和新型電力系統建設環境下,以及考慮到我國發展核電的良好政策支持和已經積累的核電基礎優勢,我國應堅定不移發展核電產業。
持續不斷提高核電技術水平。我國自主三代核電技術“華龍一號”已經實現批量化和規模化發展,后續可以重點關注以提高經濟性為主要研究方向的技術水平提升。小型模塊化反應堆擔負著改變全球核能游戲規則的角色,“一帶一路”沿線多個國家提出要建造小型模塊化反應堆,結合我國現有的技術水平和全球經濟社會發展需要,我國可以適度超前加快小型模塊化反應堆技術水平研發。對于第四代核電技術,我國可以保持相關先進技術領先的基礎上,總結示范項目建造經驗,推動民用商用項目落地,隨著商用工程項目建設同步建立一套標準體系。
分階段有序推動我國核電技術國際合作。根據“一帶一路”沿線國家需求和國際形勢情況,我國核電技術走向海外,可以探索按照發展中國家、中等發達國家、發達國家等“三步走”模式分階段穩妥有序推動我國自主核電技術國際合作。
關注全球核電延壽市場適時承接全球核電延壽任務。通過實施秦山一期延壽工程,我國積累了核電機組延壽經驗。未來10年是全球核電機組延壽的關鍵時期,建議我國核電界積極參與國際核電機組延壽工作,加強與國際同行間的溝通交流,參加相關國際組織和國際會議,參與編制國際性延壽指導文件,進一步提升我國核電技術的延壽能力和管理水平。(作者單位:中核運維技術有限公司、中核戰略規劃研究總院)
免責聲明:本網轉載自合作媒體、機構或其他網站的信息,登載此文出于傳遞更多信息之目的,并不意味著贊同其觀點或證實其內容的真實性。本網所有信息僅供參考,不做交易和服務的根據。本網內容如有侵權或其它問題請及時告之,本網將及時修改或刪除。凡以任何方式登錄本網站或直接、間接使用本網站資料者,視為自愿接受本網站聲明的約束。

