為推動高質量創新發展、打造核能新質生產力,由中國能源研究會、中國廣核集團有限公司聯合中國產學研合作促進會、中核集團、國家電投、中國華能、中國大唐、國家能源集團共同主辦的“2024第三屆中國核能高質量發展大會暨深圳國際核能產業創新博覽會”(以下簡稱“深圳核博會”),將于11月11-13日,在深圳會展中心(福田)隆重召開。

本屆深圳核博會將延續往屆高標準、大規模、高規格特點,持續打造世界一流核展,展出面積60,000平方米,海內外參展商超600家,覆蓋全球前沿的核科技創新成果以及完整的核電產業鏈。大會同期還將舉辦近20場產業、應用、國際及學術論壇,涵蓋先進裝備與產業鏈、先進建造、在役檢查、智慧運維、冷源安全、先進核材料、環保技術、數字化、安全生產績效、核技術、先進核能等領域,匯聚萬余位行業同仁,共商核能高質量發展大計,共繪核電可持續發展藍圖,為中國乃至世界核電產業的高質量發展匯聚行業智慧。
作為本屆深圳核博會重要展商,江蘇華光電纜電器有限公司將攜帶一系列高新產品和應用方案震撼亮相。展位位于1號館G16號展位,歡迎蒞臨交流。
公司簡介
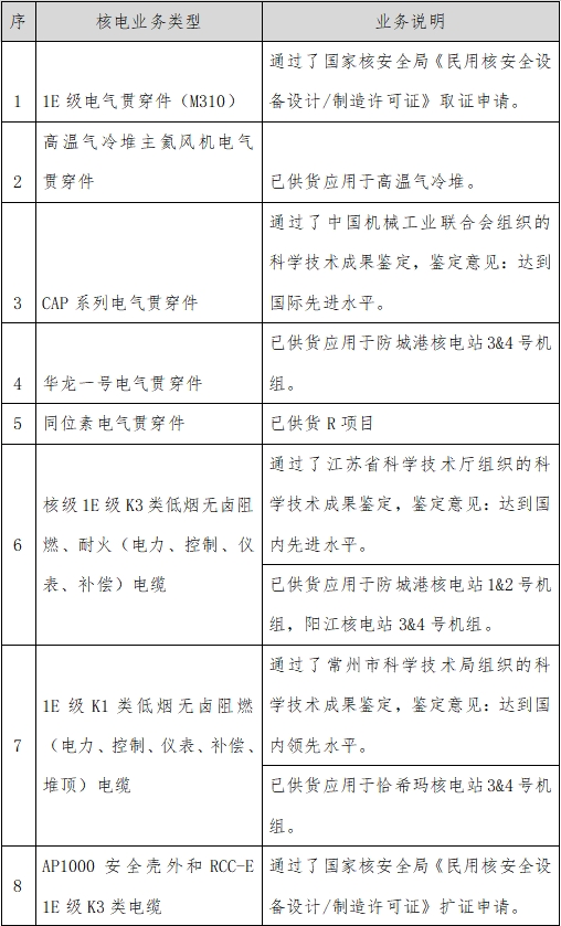
江蘇華光電纜電氣有限公司主營產品為核電站用1E級電纜、核電站用1E級電氣貫穿件、艦船用電纜、核電站用特種電纜、電纜輻照等,專業向國內外核電站業主、核電站建設單位及核電站配套廠商提供產品和服務。
江蘇華光電纜電氣有限公司持有中華人民共和國國家核安全局頒發的1E級電纜、電氣貫穿件《民用核安全設備設計許可證》和《民用核安全設備制造許可證》、電線電纜的《全國工業產品生產許可證》和《中國國家強制性產品認證證書》、《中國船級社CCS工廠認可證書》和《美國船級社ABS工廠認可證書》等資質與證書。
江蘇華光電纜電氣有限公司以服務核電產業為己任,堅持以科技創新推動核電產業發展,近25年來已成為著名的核電產品供應商,是國內唯一持有二個核電系列產品設計和制造資質的廠家。

生產基地
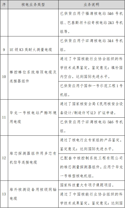
核電相關產品和業務范圍




2023深圳核博會現場
11月11日-13日,第三屆中國核能高質量發展大會暨深圳國際核能產業創新博覽會“核”您相約,共聚鵬城!江蘇華光電纜電器有限公司歡迎各位屆時蒞臨展位咨詢洽談。
大會組委會電話:
010-67808008/010-68808008


